Agiled, an all-in-one business management platform, aims to streamline and consolidate your operations.
Agiled offers a comprehensive suite of features designed to simplify business processes. From client management to financial oversight, Agiled integrates everything into a single, white-label-ready solution. Imagine managing client relations, projects, finances, and HR tasks from one place. With built-in tools for automation, invoicing, and CRM, Agiled promises increased productivity and streamlined operations. The platform supports multiple integrations, making it versatile and adaptable to your specific needs. Ready to explore how Agiled can transform your business? Discover more about its features by visiting Agiled.
Credit: scaledagileframework.com
Introduction To Agiled And Its Purpose
Agiled is an all-in-one business management platform. It aims to streamline and consolidate various business processes. These include client management, project management, financial management, HRM, and more. By integrating all these features into a single, white-label-ready solution, Agiled simplifies business operations.
What Is Agiled?
Agiled is designed to make managing a business easier. It offers client and lead management tools with built-in CRM and sales pipelines. Project management becomes effortless with customizable project templates, task dependencies, and milestones. The platform also supports file sharing and time logging.
Financial management is another core feature. Users can create invoices and estimates, accept online payments, and track expenses. Generating financial reports is simple. Contract management is streamlined with options for online signing.
The platform includes an appointment toolkit for scheduling meetings. HR management tools help track attendance, leave, and productivity. Payroll management is facilitated with TransferWise integration. Employee portals are dedicated to simplifying team interactions.
Agiled integrates with many other tools like HubSpot, SendFox, Asana, and QuickBooks. It supports custom workflows and task automation. Zapier integrations further enhance automation capabilities. The platform allows unlimited custom fields for accounts and contacts.
The Evolution Of Project Management Tools
Project management tools have evolved significantly over the years. Initially, they focused on task management. Simple tools were used to assign and track tasks. As businesses grew, the need for more robust solutions became apparent.
Modern project management tools now offer features like time tracking, file sharing, and progress tracking. They integrate with other business tools to provide a holistic approach. These tools are designed to ensure projects are delivered on time and within budget.
Agiled represents the next step in this evolution. It combines project management with client, financial, and HR management. This integrated approach simplifies business operations and enhances productivity.
Why Agiled Stands Out
Agiled stands out due to its comprehensive feature set. It offers a white-label-ready solution that can be customized to match any brand identity. This is particularly useful for businesses looking to maintain a consistent brand image.
The platform supports streamlined operations. By managing all business processes from one platform, users save time and reduce complexity. Automated workflows and task management further increase productivity.
Agiled’s pricing is also competitive. The single plan costs $89 with features like 5 automations, 1 email account connection, and 5 team members. The double plan is priced at $178 and supports up to 15 team members. The multiple plan costs $267 and includes 25 team members and 300 GB of storage.
Money-back guarantee is another highlight. Users can try the platform for 60 days to ensure it meets their needs. This reduces risk and enhances user confidence.
Agiled offers a robust, integrated solution for managing business operations. Its comprehensive features, competitive pricing, and customization options make it a standout choice.
Key Features Of Agiled

Credit: appsumo.com
Agiled is a comprehensive business management platform. It offers a variety of features to streamline business operations. Below are some of the key features that make Agiled a preferred choice.
Comprehensive Dashboard
The dashboard provides a bird’s eye view of your business. It displays all crucial metrics in one place. You can monitor projects, tasks, financials, and more from the dashboard. This feature helps in making informed decisions quickly.
Time Tracking And Timesheets
Agiled includes powerful time-tracking tools. You can log work hours and track productivity. The timesheet feature helps in maintaining accurate records. This is essential for billing and payroll purposes.
Project And Task Management
The platform offers robust project management tools. You can create customizable project templates, set task dependencies, and monitor milestones. It also allows for progress tracking and file sharing. These tools ensure projects are delivered on time.
Team Collaboration Tools
Agiled facilitates seamless team collaboration. It includes tools for file sharing and communication. Team members can work together efficiently, regardless of their location. This enhances overall productivity.
Client Management And Crm
The built-in CRM helps in managing client and lead data. It includes sales pipelines and white-labeled client portals. You can also integrate with other CRMs. This feature ensures effective client management.
Invoicing And Financial Management
Agiled simplifies financial management. You can create and send invoices, accept online payments, and manage expenses. The platform also allows for generating financial reports. This helps in maintaining a clear financial overview.
Automation And Workflows
Agiled supports automation and custom workflows. You can automate repetitive tasks and streamline operations. This feature saves time and increases efficiency.
Integrations With Other Tools
The platform integrates with numerous third-party tools. It supports integrations with HubSpot, SendFox, Asana, QuickBooks, Zoom, and more. These integrations enhance functionality and ensure smooth workflows.
Pricing And Affordability

Credit: appsumo.com
Agiled offers a range of pricing plans tailored to different business needs. Each plan comes with a set of features designed to streamline your operations, making it an affordable choice for many businesses.
Agiled Pricing Tiers
| Plan | Price | Features |
|---|---|---|
| Single Plan | $89 (one-time payment) |
|
| Double Plan | $178 (one-time payment) |
|
| Multiple Plan | $267 (one-time payment) |
|
Comparing Agiled’s Pricing To Competitors
Agiled offers competitive pricing compared to other business management platforms. Here’s how Agiled stacks up against some well-known competitors:
- Competitor A: Monthly subscription of $50 per user, limited features.
- Competitor B: Annual plan of $600 for 10 users, basic project management tools.
- Competitor C: $20 per user per month, lacks comprehensive HR and financial management.
Agiled’s one-time payment plans provide a cost-effective alternative to recurring subscriptions.
Value For Money: Is Agiled Worth It?
Agiled consolidates various business processes into one platform, saving you time and effort. The white-label feature allows you to maintain your brand identity, adding a professional touch to your client interactions.
With features like client and lead management, project management, financial management, and HR management, Agiled offers exceptional value. The one-time payment model ensures long-term savings.
Agiled’s 60-day money-back guarantee allows you to try the platform risk-free. This ensures it meets your needs before committing fully.
Pros And Cons Of Agiled Based On Real-world Usage
Agiled is a comprehensive business management platform that aims to streamline various business processes. By consolidating tasks such as client management, project management, financial management, and HRM into one solution, Agiled promises to save time and enhance productivity. Here’s a closer look at the strengths and areas for improvement based on real-world usage.
Strengths Of Agiled
- Client and Lead Management: The built-in CRM and sales pipelines help in maintaining organized client data. The white-labeled client portals add a professional touch.
- Project Management: Customizable templates, task dependencies, milestones, and progress tracking ensure projects are delivered on time.
- Financial Management: Users can create invoices, accept online payments, and track expenses efficiently. The platform’s ability to generate financial reports is a significant advantage.
- Contract Management: Drafting and organizing client contracts with private notes and online signing options streamline the contract process.
- HR Management: Features like attendance tracking, payroll management, and dedicated employee portals make HR tasks easier.
- Integrations: Agiled integrates with popular tools like HubSpot, Asana, QuickBooks, and Zoom, ensuring seamless workflow management.
- Automation: Custom workflows and task automation save time and increase efficiency.
- White-Label Ready: The ability to customize the platform to match a brand’s identity is a big plus.
Areas For Improvement
- User Interface: Some users find the interface less intuitive. A more streamlined design could enhance user experience.
- Learning Curve: Given its wide range of features, new users may need time to get accustomed to the platform.
- Customization Options: While the platform is white-label ready, further customization options for reports and dashboards would be beneficial.
- Customer Support: Users have suggested that more responsive customer support could improve overall satisfaction.
User Feedback And Testimonials
Here’s what users have to say about Agiled:
“Agiled has streamlined our project management and invoicing processes. The integration with QuickBooks is seamless.” – John D.
“The HRM tools have made managing remote teams much easier. We love the employee portals.” – Sarah P.
“While the platform is powerful, it took us a while to get used to all its features. A more intuitive design would help.” – Emily R.
“Agiled’s automation features have saved us a lot of time. Custom workflows are a game-changer.” – Michael B.
Agiled offers a 60-day money-back guarantee, allowing users to try the platform risk-free. With its wide array of features and the potential for customization, it stands as a valuable tool for businesses looking to streamline their operations.
Specific Recommendations For Ideal Users

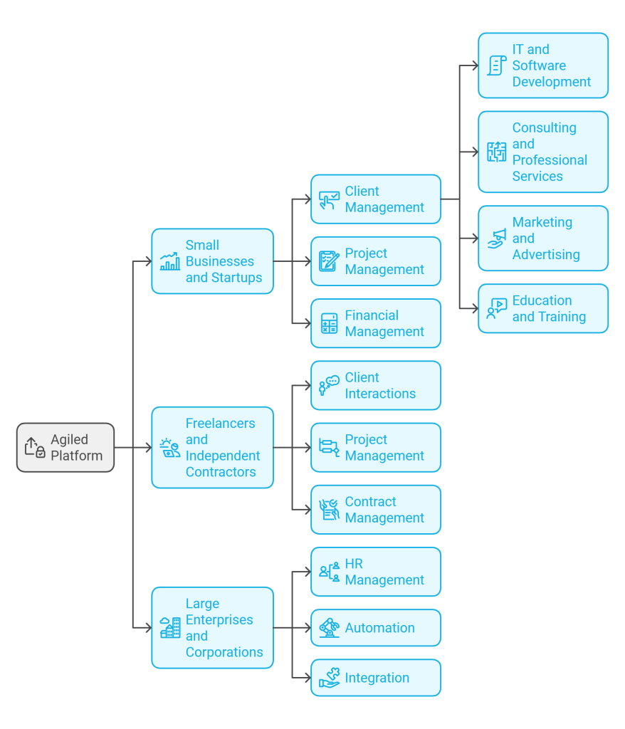
Agiled is a versatile platform that offers a range of features tailored to different types of users. Whether you are a small business, freelancer, or large corporation, Agiled has something to offer. Below are specific recommendations for various ideal users.
Small Businesses And Startups
Agiled is perfect for small businesses and startups looking to streamline their operations. The platform’s integrated client management and project management tools help businesses keep track of leads, manage projects efficiently, and ensure timely delivery. The financial management features, including invoicing and expense tracking, are crucial for maintaining financial health without needing multiple software solutions.
- Client and Lead Management: Built-in CRM, sales pipelines, and client portals.
- Project Management: Customizable templates, task dependencies, progress tracking.
- Financial Management: Invoicing, expense tracking, financial reports.
- HR Management: Payroll integration, attendance tracking, employee portals.
Freelancers And Independent Contractors
For freelancers and independent contractors, Agiled offers tools that simplify client interactions and project management. The ability to create and send professional invoices and accept online payments ensures timely compensation. The contract management feature allows for easy drafting and signing of contracts, which is essential for securing freelance work.
- Client and Lead Management: CRM, sales pipelines.
- Project Management: Task tracking, milestones, time logging.
- Financial Management: Invoicing, estimates, online payments.
- Contract Management: Drafting, organizing, online signing.
Large Enterprises And Corporations
Large enterprises and corporations can benefit from Agiled’s comprehensive suite of tools. The platform supports HR management with features like payroll integration, attendance tracking, and productivity monitoring. The automation capabilities enable large teams to streamline workflows, saving time and increasing productivity. Additionally, the white-label option allows companies to customize the platform to align with their brand identity.
- HR Management: Payroll, attendance, productivity tracking.
- Automation: Custom workflows, task automation.
- Integration: HubSpot, SendFox, Asana, QuickBooks.
- White-Label Ready: Customizable platform to match brand identity.
Industries That Benefit Most From Agiled
Agiled is beneficial across various industries, thanks to its versatile features. Some industries that can gain the most include:
- IT and Software Development: Streamlined project management, time logging, and client communication.
- Consulting and Professional Services: Efficient client and contract management, invoicing, and financial tracking.
- Marketing and Advertising: Integrated CRM, project tracking, and client portals for seamless operations.
- Education and Training: Scheduling meetings, tracking attendance, and managing financials.

Credit: itsadeliverything.com
Credit: www.linkedin.com
Frequently Asked Questions
What Are Agiled’s Main Features?
Agiled offers project management, invoicing, CRM, HRM, and time tracking. These features streamline business processes efficiently.
How Does Agiled Manage Projects?
Agiled provides task management, project timelines, and collaboration tools. It helps teams stay organized and meet deadlines.
Can Agiled Handle Invoicing?
Yes, Agiled allows you to create and send invoices. It also supports recurring invoices and payment tracking.
Does Agiled Offer Crm Capabilities?
Agiled includes a CRM to manage customer relationships. It helps track leads, deals, and customer interactions effectively.
Conclusion
Agiled offers a comprehensive solution for managing your business operations. With features like CRM, project management, and HR tools, it simplifies daily tasks. The platform is user-friendly and customizable. Whether you’re managing clients or tracking projects, Agiled ensures efficiency. Its white-label capability lets you maintain your brand identity. Experience streamlined processes and increased productivity. Explore Agiled today to see how it can benefit your business. For more details, visit Agiled.